Nov 29, 19 · 塾講師に資格は不要! 塾講師のアルバイトを始めるにあたって、資格は不要です。 実際に、求人情報を見てもらえば分かると思いますが、塾講師のアルバイトに資格を必要としている学習塾はほとんどないです。では、なぜ塾講師アルバイトに資格が必要なのではないか?Apr 06, 21 · 塾講師の転職の際に書いておくと面接官の目に止まる資格は、進学に関係あるものです。 英検・数検・漢検 の準1級程度 TOEICの800点前後Jan 28, 21 · 塾講師の資格・試験の難易度 資格は不要だが、試験の難易度は高い 塾講師を目指すにあたって特別な資格は何もいりません。
塾講師の仕事内容を紹介 学歴や資格は必要 ジェイウォーム 沖縄のバイト 社員求人情報サイト
塾 講師 資格
塾 講師 資格-オンライン日本語教師・塾講師の求人 オンラインで教える日本語教師・塾講師を募集しています。 募集機関はアメリカの日本語教室ですが、自宅で勤務となります(GMTより9時から5時の時差範囲に居住の方)。 当サイト掲載求人情報に関しては、こちら講師研修制度 講師研修制度あり これまで多くの人気 講師を輩 験者あるいは、 司法 試験 ・司法書士 試験 ・不動産鑑定士 試験 などの上級 資格 受験経験者優遇 大学・高校受験等の学習塾や 予備校



塾講師という仕事 学習塾業界の裏事情
Nov 05, · 塾講師として働く上で、特別必要な資格はありませんが、持っておくと便利な資格があるので、紹介します。 英検、数検、漢検 証明する学力ごとに級が設けられており、より高い級を取得しておけば、レベルの高い学力を持っていることが証明できます。Jan 17, · 学習塾の土日の授業のみ講師としてパートで勤務したり、空いた時間に2~3時間のみオンラインで授業を行ったり、働き方は多様です。 まとめ プログラミング講師に必須の資格はない;Dec 17, 18 · 塾講師の検定を国家検定にする準備が進んでいます。 17年にも塾講師が国家資格になるかもしれません。
May 02, 19 · 塾講師になるために資格は一切必要ありません! 「生徒の成績を上げたい」という気持ちさえあれば塾講師をすることが出来ます。 ここでは資格以外に塾講師に求められている事やスキルを挙げてみました。 次に挙げたことを習得したい!May 06, · 塾講師になるには?資格は必要? 塾講師になるために必須となる資格はありません。 しかし、仕事上もっておくとよい資格はあり、それは以下のものです。 学習塾講師検定 toiec 数検Nov 22, 16 · 教え方のうまい塾講師とそうではない塾講師の違いとは? 塾 個別指導塾ならkec個別指導メビウス。先生1人に生徒2人までの個別指導塾。5科目の成績保証制度で、小学生・中学生・高校生の生徒一人一人を大切にとことん指導します。
塾講師になるための 必勝ガイド 集団・個別指導の違い 個別・集団あなたに合うのはどっち!? 面接のマナー 面接のマナー、準備、よくある質問など 履歴書の書き方 ここだけは押さえたい履歴書のコツ 塾講師のお仕事 みんなが気になる塾講師のお仕事とJun 06, 18 · 英語の塾講師ってどんな案件があって、どのぐらい能力があればいいの? 英検等の資格が必要なの?そもそも他の科目とどう違うの?知りたいことたくさんありますよね。 今回は英語の塾講師バイトについて徹底解説していきます!May 03, 19 · 塾講師になるには、塾を開業するには、何か資格が必要なのだろうと思っている方もいると思いますが、何もいりません。 教員免許ぐらいは・・・必要ありません。 コジ塾講師も教員免許を持っていません。(理由はまた別の回で) 問い合わせの際、「教員免許は持っていますか?



塾講師に必要なスキルと資格はコレ オンライン化の中で求め



塾講師の志望動機や有利な資格とは アルバイトの年収や時給 面接対応をご紹介 コレシル
Jul 17, 16 · 塾講師や教室長の正社員になるのに必要な資格、経験、スキルは? 塾講師と教室長なやスクールマネージャーでは、求められる能力が異なります。 どちらの場合も、学習塾という業態の性質上、正社員の中途採用では、大卒であることが求められます。Mar 22, 21 · 冒頭で、講師の英語力=授業力ではないと書きましたが、英語の講師と名乗るには最低限の英語力が必要だと思います。 それが英検1級だと思います。 全ての英語講師が英検1級を取得できるよう努力をするべきだと思いますし、2~3年に1度くらいは英検1級「そろばんの先生になろう」では、そろばん講師の資格取得からそろばん教室の開校、運営まで幅広く応援しています。 そろばんの先生になろう そろばん講師養成スクールで勉強してそろばんの先生



塾の講師に資格は必要 塾講師になるための方法と学習塾講師検定制度とは



塾講師への就職を有利に運ぶために知っておくべきこと 就活の未来
May 25, · 塾講師は大卒資格があれば就職が有利になる一方で、高卒などであれば就職が不利になることも多いです。 もちろん小学生や中学生を教える場合であれば問題ありませんが、大学受験に向けた教育ができないなど、仕事の幅も狭くなってしまいます。May 12, · 塾講師になるために必須な資格はありませんが、取得しておくと良い資格はあるので、資格の項目で確認しておきましょう。 加えて、塾講師への転職をする際には転職サイト・転職エージェントを利用すると、自分の希望に沿った職場を探せるので良いApr 16, 19 · 塾の講師になるには 16年2月現在、塾の講師になる為に特別な資格は必要ありませんので、学習塾に就職することが出来れば誰でも講師として働くことが可能です。 ですので、小・中学生向けの学習塾では、大学生でも働くことが可能です。



Vos Japan Kobe Facebook



塾講師バイトの履歴書の書き方 塾講師japan
Aug 13, 18 · 学習塾講師として英語を教えるにも、資格は必要ありません。 私は10年以上塾講師として小学生から大学浪人生までに英語を教えましたが、教員免許は持っていません。Mar 23, 21 · ですが、学習塾は開業するのに特に資格はいらないため、怪しい?塾も存在します。 私が思う「この塾は怪しいのでは?信用できない。」というポイントは以下の3つです。 怪しい?塾の条件 ① 講師の経歴(学歴)を公表しない;Oct 01, · 塾講師になるのに資格は不要!ただし有利な資格はある! 実用英語技能検定(英検) 実用数学技能検定(数検) 日本漢字能力検定(漢検) toeic;



株式会社コムタスグループ 学習塾講師 経験不問 社宅完備 ワークライフバランス調整制度有 資格手当て有 求人 転職情報のキャリコネ転職



塾講師の仕事内容を紹介 学歴や資格は必要 ジェイウォーム 沖縄のバイト 社員求人情報サイト
Feb 09, 21 · 塾講師として正社員で働くための方法として最も一般的な方法は、塾の採用試験に合格することです。 一般的な就職活動と同様に、就職を希望している塾の経営理念や指導方針を分析し、自身の志望動機やアピールポイントを適切な言葉づかいではきはきと語れるように準備をしておきましょう。 職業の特性上、一定レベル以上の学力が要求されるため、試験が課せ塾講師になる上で資格は必要になる? 塾講師は学校の教員と似ていることから「資格が必要な仕事」と思っている方も多いと思います。 しかし、実は塾講師になる上で必要となる資格はありません。 厳密には、アルバイト・正社員といった雇用形態の違いや、講師の募集をかける学習塾によって何かしらの資格が必要になることはありますが、基本的には何も資格Aug 27, 19 · 塾講師というお仕事は大学生の定番バイト、主婦(夫)やシニアの間でも人気が高いです。でも塾講師になるにはどうしたら良いのでしょうか。 「塾講師になるには資格が必要なの?四大(卒)でないとダメ?」 「採用試験にはどんな内容が出るの?



自信の講師陣 エディック 創造学園 神戸 明石 加古川 姫路の学習塾 結果を出す進学塾



英語講師に必要な資格 英検1級はマスト 英語講師 武藤一也オフィシャルサイト
Indeedcom で資格試験予備校 講師の4,019件の検索結果 高 予備校講師 英語か数学 講師、塾講師、公務員採用試験対策講師などの求人を見る。 資格試験予備校 講師の求人 Indeed (インディード)Sep 12, 18 · 採用されたい方必見!いざ塾講師を応募しようと思っても、志望動機が思い浮かばなかったり、履歴書の書き方がわからない方は多いのではないでしょうか?今回は、塾講師バイトの志望動機の例から履歴書の書き方まで、実際に塾講師に採用された方の例文と共にご紹介します!塾開業に必要な資格 ただし、子供を塾に通わせる親の気持ちを考えてみると、大学を卒業している講師がひとりもいないような塾に通わせるよりは、 有名な大学を卒業している講師がたくさんいる塾に通わせた方が安心だと思うのが普通でしょう。



開倫塾北千住校 南千住校 開倫塾講師アルバイト大募集 Kairinmsenju 大学生歓迎 塾講師 主婦歓迎 荒川区 足立区 南千住 北千住 台東区 開倫塾 学習塾 東京都 コロナ禍 コロナ感染 感染予防 T Co F9qnz4ijjt T Co



塾講師とは 大学 学部 資格情報 マナビジョン Benesseの大学 短期大学 専門学校の受験 進学情報
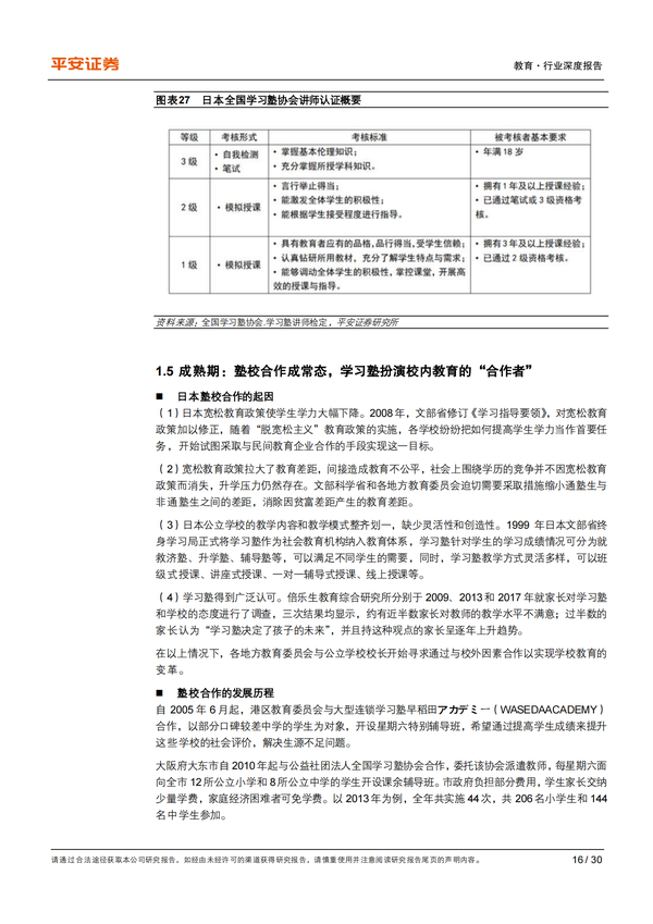
Mar 11, 19 · 学習塾講師検定制度は、社団法人全国学習塾協会が実施している通称 『塾検』 と呼ばれる民間資格です。 学校の教師になるためには教員免許を取得するのが当たり前。Sep 19, 17 · 塾講師には、公益社団法人・全国学習塾協会が認証する「学習塾講師検定制度」という民間の検定制度があります。 近年、この制度を国家検定にしようとする動きがあります。Jun 17, 19 · 塾講師、教育現場の仕事について学べる、Ed Career しかし、一般的に英会話講師になるためには特別な資格は必要なく、英語の教員の資格などを持っていなくても講師デビューできます。実際の教え方のノウハウや英会話教室で採用している教育法は



塾講師へ転職するなら 必要な資格 仕事内容 年収事情 おすすめ転職サイト 転職サイト比較plus



海外塾講師の転職と求人先は ニーズのある教科と働き方を経験者が語ります 教師の本音の転職ブログ 非常勤講師は在宅副業で生活を豊かに
May 13, 19 · 塾開業のために必要な資格や資金とは? まずは、学習塾の開業に必要な資格と資金に関して確認しましょう。 資格は必要なし 学習塾の起業・経営に、教員免許のような資格、生徒への指導経験などは必要ありません。 大学卒業資格もなくて大丈夫です。



日本留学 思齐塾大学院辅导q A 知乎



塾講師になるには 資格や学歴 求人 試験内容 採用までの流れまとめ



マーケティング塾 吉祥寺 資格制度 吉祥村塾特別講座 マーケティング講師の資格



個別指導のポイント エディック個別 創造学園個別



塾講師になるには 応募から採用や研修までの流れを紹介 塾講師マイスター



塾講師の正社員になるには 必要な資格はある 塾講師の仕事 なり方 給料 資格を紹介 キャリアガーデン



やってよかった それとも 塾講師のアルバイトのホント 種類や必要な資格 勤務時間 やりがいなどをご紹介 タウンワークマガジン



主婦 夫 活躍 博文進学ゼミ 新板橋校 株式会社joylup Company 新板橋駅 のパート アルバイト求人情報 しゅふjob No



教員免許の使い道について 塾講師編 Seeplink 資格としごとマガジン



株式会社後藤塾の求人情報 イチからのchallenge歓迎 塾講師 数学 転職 求人情報サイトのマイナビ転職



塾講師アルバイト 資格は不要 高学歴であることや特別なスキルも必要なし Ed Career



塾講師を国家資格に その狙いと背景を予測する ふじねたぶっく



赤门进学塾



ネクストdの求人情報塾講師 小学生国語 無資格ok 合同会社 ネクストd 採用サイト



塾講師の正社員になるには 必要な資格はある 塾講師の仕事 なり方 給料 資格を紹介 キャリアガーデン



塾講師の転職にマジで有利な資格は3つ 不要論なんてありえない 教師の本音の転職ブログ 非常勤講師は在宅副業で生活を豊かに



塾講師に必要なスキルと資格はコレ オンライン化の中で求められる人物像とは



塾講師の転職にマジで有利な資格は3つ 不要論なんてありえない 教師の本音の転職ブログ 非常勤講師は在宅副業で生活を豊かに



塾講師バイトの履歴書の書き方 塾講師japan



塾講師の仕事内容 なり方 給料 資格などを解説 職業情報サイト キャリアガーデン



塾講師の正社員になるには なり方と必要スキル 資格を徹底解説 Jobq ジョブキュー



特別学習支援制度 資格取得のお知らせ 元塾講師パパと超マイペース娘の24中学受験への道



職務経歴書の見本 記入例 Js社会人の塾講師 教職員募集



塾講師になるのに必要な資格や能力は 必要なものは何 塾講師マイスター



塾講師という仕事 学習塾業界の裏事情



名校志向塾旗下名美美术教育获得日本文星艺术大学免试推荐资格 网易订阅



塾講師の志望動機や有利な資格とは アルバイトの年収や時給 面接対応をご紹介 コレシル



法科大学院入学考试小论文考试的特点 宇山理香讲师 哔哩哔哩 つロ干杯 Bilibili



資格の学校tac 公務員講座の塾講師バイト アルバイトの求人 塾講師ステーション



塾講師アルバイトに資格は必要 いや 資格は要らないが ブドウ糖の浪費



塾講師の仕事内容を紹介 学歴や資格は必要 ジェイウォーム 沖縄のバイト 社員求人情報サイト



塾講師の正社員になるには なり方と必要スキル 資格を徹底解説 Jobq ジョブキュー



塾の講師に資格は必要 塾講師になるための方法と学習塾講師検定制度とは



塾講師の仕事内容とは



スタディピア 塾講師 予備校講師になるには



赤门进学塾 哔哩哔哩相簿



職員研修 講師育成 公益社団法人 全国学習塾協会 Jja



主婦 夫 活躍 博文進学ゼミ 新板橋校 株式会社joylup Company 新板橋駅 のパート アルバイト求人情報 しゅふjob No



中学受験塾講師への転職どう アルバイトと正社員求人の違いは ジョブモン



塾講師になるには 塾のアルバイトや正社員になる方法まとめ 資格広場



Shikaku No Tensai Yamamoto No Gyoi Sei Shoshi Ippatsu Goi Kakujuku Koi Ji Yamamoto Amazon Com Books



やってよかった それとも 塾講師のアルバイトのホント 種類や必要な資格 勤務時間 やりがいなどをご紹介 タウンワークマガジン



ワークスタイル 社会人 主婦 主夫 塾講師 明光義塾の塾講師アルバイト 個別指導塾のバイト



ワークスタイル 社会人 主婦 主夫 塾講師 明光義塾の塾講師アルバイト 個別指導塾のバイト



学び直し塾sjがスタート Youtube



繁田塾x立樂高園就職講座第五回 日學館留學中心



企业内训师 组织经验萃取研习沙龙 沙龙活动 学乎网



高丘校の講師を紹介します 教室ニュース エディック 高丘校 お近くの教室を探す エディック 創造学園 神戸 明石 加古川 姫路の学習塾 結果を出す進学塾



2ヶ月で資格合格 塾講師の勉強法を紹介します さくら個別指導塾 相模原市 座間市



塾講師の裏事情とは 意外と知られていない学習塾の実態 学習塾 個別指導塾 All About



塾講師 佐賀のバイト アルバイト パートの求人情報 バイトルで仕事探し



行业深度报告回溯日本学习塾发展史 塾校逐步走向融合 知乎



全塾ゼミナール委員会 照片 Facebook



塾講師になるにはアルバイトから正社員が有利 元塾講師が大暴露 資格広場



塾講師に必要なスキルと資格はコレ オンライン化の中で求められる人物像とは



塾講師になるにはどうすればいいの 求人の探し方や必要な資格 Ed Career



短期okのおすすめ塾講師バイト 塾求人一覧 塾講師ナビ



Hamax 枚方教室 個別指導塾講師 年齢 資格 経験不問 大学生 主婦 シニア活躍中 充実した研修で未経験からプロへ 大阪府枚方市 採用情報 浜学園採用サイト 採用情報 求人情報



塾講師になるのに必要な資格や能力は 必要なものは何 塾講師マイスター



Choosing Lecturer



職員研修 講師育成 公益社団法人 全国学習塾協会 Jja



Yoyo说 在日兼职汉语教师面临的四大难题 网易订阅



誰でも簡単に書ける履歴書 履歴書の作成はjs塾講師 教職員募集



塾講師バイトの履歴書の書き方 塾講師japan



豊明市 前後駅での塾講師の求人 Simplyhired



株式会社進学ゼミナール 塾講師 経験 資格不問 賞与昇給 各年2回 各種手当あり 研修制度充実 残業少な目 求人 転職情報のキャリコネ転職



塾を起業する方法とは 塾経営を成功に導く4つのポイント 塾経営コラム 塾経営 独立なら明光グループfc



英語教師に必要な資格は 必須資格 と 取るべき資格 を解説



受験資格は突破した難関校の数 塾講師も資格の時代 資格 検定ニュース



教育業界 塾講師って資格いるの 6年の経験からその真相に迫る ゼロマルの徒然blog



塾講師の資格 仕事内容や正社員で働く方法についても解説 Jobq ジョブキュー



塾講師になるには 求められる能力 資質と採用試験の詳しい内容 タウンワークマガジン



海外で塾講師として働くには 海外における塾講師の平均年収や求められる資格や語学力など就職事情について Worth Working



塾講師はブラックバイト 資格や仕事内容などeccでバイトした感想をご紹介 高時給バイト 海斗の手控え



塾講師になるには 必要資格や向いている人の特徴などを具体的に解説 職業仕事の情報ポータルサイト ジョブ図鑑



音楽教室講師とは 大学 学部 資格情報 マナビジョン Benesseの大学 短期大学 専門学校の受験 進学情報



英検準2級のライティング対策はこれだけ 塾講師が徹底開設 のりおの勉強日記



塾講師になるにはアルバイトから正社員が有利 元塾講師が大暴露 資格広場



函館市の英語 数学個別指導 菊地英語塾 講師プロフィール



华人周报电子报第874期



赤门进学塾 哔哩哔哩相簿



学習塾 予備校の講師になるには 資格 年収 仕事内容 大学をご紹介 学習塾 大成会



塾講師 なり方 資格 仕事内容 年収など 未来の職業研究 東進の職業情報サイト



職務経歴書の見本 記入例 Js社会人の塾講師 教職員募集


0 件のコメント:
コメントを投稿